
http://neurosciencenews.com/complex-model-depression-3188 …
A new scientific model that incorporates the myriad drivers of depression could lead to more precise treatment for an illness that affects 350 million worldwide.
Developed by scientists at Michigan State University and Massachusetts Institute of Technology, and funded by the National Institute of Mental Health, the model provides a better understanding of depression and the foundation for creating a pioneering tool to attack the complex disorder.
A paper outlining the research team’s findings is published online in the journal Psychological Medicine.
“Clinicians who treat depression tend to work on a trial-and-error basis, whereas this model could give them a more systematic and effective method for making decisions about treatment,” said Andrea K. Wittenborn, associate professor in MSU’s Department of Human Development and Family Studies and lead investigator on the study. “Most importantly, this model provides a method for personalizing treatment to each unique patient.”
Depression is likely caused by multiple biological, psychological, social and environmental drivers, and these factors often overlap, such as cortisol hormone levels going up in response to stress from troubled relationships or economic hardship. Yet most previous research on depression focused on only one or two factors, and not how the many factors intersect and unfold over time.
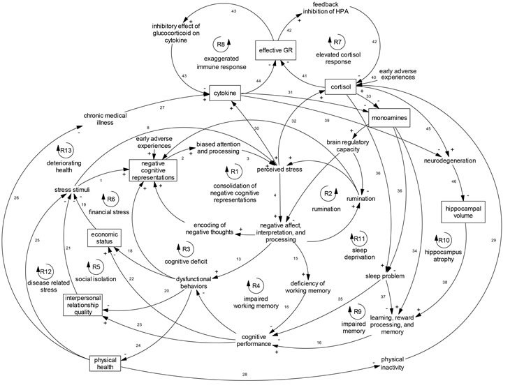
Wittenborn and colleagues analyzed nearly 600 scientific articles on depression and incorporated the major drivers of depression discussed in the research into a complex model that essentially diagrams how one driver affects another. Depression drivers range from sleep problems to social isolation to inflammation of the brain.
Study co-author Hazhir Rahmandad, an MIT scholar, is an expert in a process called system dynamics that’s more common to engineering and business. The team used this approach to create a comprehensive model of depression. While future research is needed to further validate the model, it’s a vital first step in better understanding depression and potentially improving care for the illness.
Researchers from MSU and MIT created a comprehensive model of depression that shows
how the major drivers of the illness intersect. The first-of-its-kind model could lead to more
precise treatment for the complex disorder. Credit: The researchers.
Thanks to the findings, therapists or even patients one day could plug depression triggers into a smartphone app and receive a recommendation for the most appropriate treatment.
Despite decades of intervention, research and public awareness efforts, depression remains a remarkably destructive public health problem that costs the United States more than $210 billion a year, Wittenborn said. While psychotherapy and antidepressants help some people, response varies widely and only leads to meaningful improvement for about half of patients.
“This model opens the gate to understanding depression as it relates to the whole person and all of his or her experiences,” Wittenborn said. “It helps us understand how depression varies by person – because we know depression varies widely across people, and we think that has something to do with why treatment is not always effective.”
About this depression research
Source: Andy Henion – Michigan State University
Image Source: The image is credited to the researchers
Original Research: Abstract for “Depression as a systemic syndrome: mapping the feedback loops of major depressive disorder” by A. K. Wittenborn, H. Rahmandad, J. Rick and N. Hosseinichimeh in Psychological Medicine. Published online December 1 2015 doi:10.1017/S0033291715002044
Abstract
Depression as a systemic syndrome: mapping the feedback loops of major depressive disorder
Background Depression is a complex public health problem with considerable variation in treatment response. The systemic complexity of depression, or the feedback processes among diverse drivers of the disorder, contribute to the persistence of depression. This paper extends prior attempts to understand the complex causal feedback mechanisms that underlie depression by presenting the first broad boundary causal loop diagram of depression dynamics.
Method We applied qualitative system dynamics methods to map the broad feedback mechanisms of depression. We used a structured approach to identify candidate causal mechanisms of depression in the literature. We assessed the strength of empirical support for each mechanism and prioritized those with support from validation studies. Through an iterative process, we synthesized the empirical literature and created a conceptual model of major depressive disorder.
Results The literature review and synthesis resulted in the development of the first causal loop diagram of reinforcing feedback processes of depression. It proposes candidate drivers of illness, or inertial factors, and their temporal functioning, as well as the interactions among drivers of depression. The final causal loop diagram defines 13 key reinforcing feedback loops that involve nine candidate drivers of depression.
Conclusions
Future research is needed to expand upon this initial model of depression dynamics.
Quantitative extensions may result in a better understanding of the systemic syndrome of depression and contribute to personalized methods of evaluation, prevention and intervention.
“Depression as a systemic syndrome: mapping the feedback loops of major depressive disorder” by A. K. Wittenborn, H. Rahmandad, J. Rick and N. Hosseinichimeh in Psychological Medicine. Published online December 1 2015 doi:10.1017/S0033291715002044
Link: http://neurosciencenews.com/complex-model-depression-3188/